
| homepage of Michael Dietmar Pierschel |
PLL circuits
Program icfb.exe version 4.4.1 01/06/98 18:46
Jede der drei Schaltungen beinhaltet eine komplette 1.9 GHz PLL mit VCO, dual modulus prescaler, PFD, Schleifenfilter und RF Ausgangstreiber. Die Kristallreferenz am Eingang liegt bei ca. 14.5 MHz. Dieses Signal sollte ein digitales Signal mit low = 0V / high = 3.3V und geringem Phasenrauschen sein. Die interne Signalaufbereitung erfolgt mit zwei Invertern.
Der PFD ist mit flankengetriggerten DFF aufgebaut, vgl. B. Razavi, RF Microelectronics" . Die Ladungspumpe ist bei allen Filtervarianten gleich und besteht jeweils aus zwei einfachen Schalttransistoren. Das Schleifenfilter ist variiert :
1. Filter mit grosser Zeitkonstante > 2 Mikrosekunden
2. Filter mit kleiner Zeitkonstante ~ 1 Mikrosekunde
3. Filter mit kleiner Zeitkonstante ~ 1 Mikrosekunde und Störsignalunterdrückung
Als Oszillator ist der Standardoszillator mit einer Zielfrequenz zwischen 1.8 GHz und 2 GHz integriert. Die Auskoppelung des Oszillatorsignales erfolgt kapazitiv. Damit kann die DC Eingangsspannung des prescalers und des Ausgangstreibers getrennt eingestellt werden.
Der prescaler ist in der Version fuer c7na vom August 1998 verwendet und nicht weiter veraendert worden. Zusätzlich ist noch ein Sourcefolger integriert worden, um die Schleifenfilter DC als niederohmigen Monitorausgang bereitzustellen. Ausserdem sind drei Monitorausgänge fuer die digitalen low-speed Signale vorhanden.
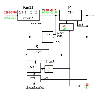
PLL for BLUETOOTH applications
block schematic
Kontakt: M. D. Pierschel